Hållbarhetsrapport
för
Leloi AB
Org. nr. 556631-6708
Styrelsen får härmed avlämna hållbarhetsrapport för räkenskapsåret 2025-01-01 – 2025-12-31
Denna rapport omfattar redovisning av hållbarhet enligt 6 Kap § 10-14 Årsredovisningslagen (1995:1554)
OM Leloi AB
Leloi AB startade 2002 i ett vardagsrum i ett hus i Stockholm. I dagsläget omfattar koncernen totalt 400 fantastiska medarbetare över hela världen. Sedan starten har mer än 20 miljoner LELOi produkter levererats ut från något av företagets distributionskanaler. Denna framgång är möjlig tack vare LELOi:s personal och deras engagemang för LELOi:s verksamhet.
LELOi fokuserar på att vara ett hållbart varumärke i alla aspekter. LELOi:s verksamhet bedrivs med hög etisk standard, lagenligt och med hänsyn och respekt för mänskliga rättigheter.
LELOi fokuserar på hållbarhet och arbetar dedikerat och resultatinriktat med att minska klimatpåverkan.
Grunden till företagets framgång ligger i tydliga ägardirektiv och värderingar. Med dessa som grund har LELOi formulerat sina policys, riktlinjer och värderingar. Dessa dokument uppdateras regelbundet och företagets målsättning är att kontinuerligt sträva efter utveckling och förbättring. Denna hållbarhetsrapport omfattar LELOi AB.
INTRESSENTER
LELOi vill vara ett attraktivt företag som tar samhällsansvar och skapar ansvarsfulla relationer med alla våra intressenter. Löpande dialoger förs med respektive part för att på bästa sätt kunna identifiera och leva upp till de krav och förväntningar som ställs på oss internt såväl som externt.
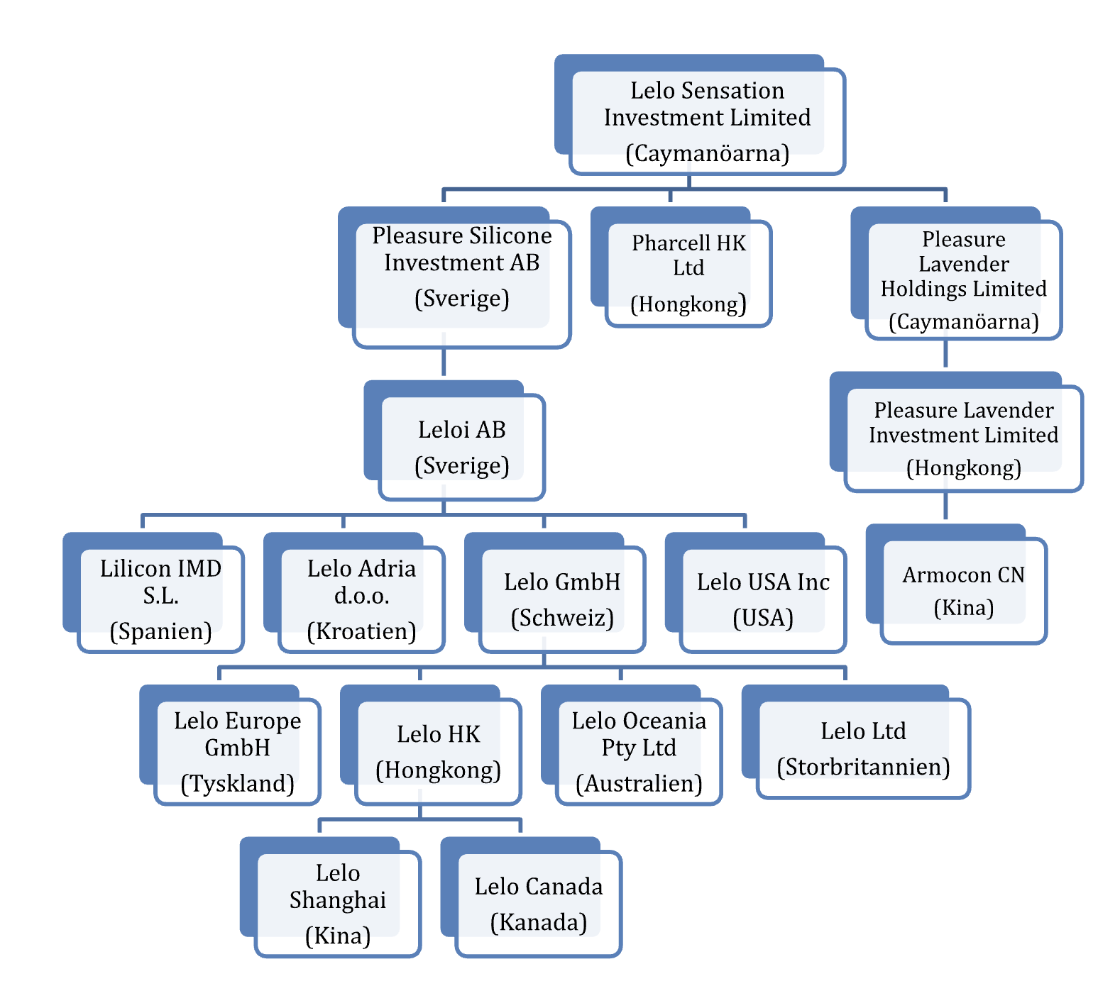
VÅR KONCERN STRUKTUR

- Armocon CN är baserat i Suzhou, Kina. Företaget fungerar som koncernens monterings- och produktionsarm och innehar också en del av produktens immateriella rättigheter (IP)
- Pharcell HK är baserat i Hong Kong. Företaget köper lager från Armocon och håller det för den amerikanska divisionen inom sitt lager i Las Vegas. Enheten konsoliderar också interna inköp för Armocon, samt samordnar inköp från tredje part
- Leloi AB är baserat i Stockholm, Sverige. Enheten ansvarar för B2B-försäljningen i EMEA (Europa, Mellanöstern och Afrika), tillsammans med flera dotterbolag som är verksamma globalt, utanför EMEA. Alla webbintäkter genomförs och redovisas av Leloi AB
- Lelo Adria är baserat i Zagreb och ansvarar nu för den globala strategin, ledningen av koncernens enheter, marknadsföringsaktiviteter och driften av den allmänna back office-funktionen
- Lelo GmbH är ett holdingbolag för andra regionala företag, och äger också en del produkt IP
VÄRDEKEDJAN
Produktutveckling och strategisk ledning identifierades i vår granskning som de två viktigaste processerna för att skapa värde i verksamheten framöver. För att identifiera var dessa värdedrivande faktorer hanteras bröts varje process ner i steg för att förstå vilka aktiviteter som sker i varje steg, var de sker och vem inom verksamheten som är ansvarig för att hantera dem.
PRODUKTUTVECKLING
Idegenerering
- Generering av nya produktidéer/ nya versioner med sikte på att utveckla dem till framtida möjligheter för att ytterligare öka LELOi:s verksamhet.
- Detta drivs främst genom aktiviteter hos COO/ Founder i Hongkong
Forskning & Utveckling
- Övervaka utvecklingen av nya produkter baserat på de idéer som genereras inom verksamheten. Dessa omfattas av utveckling av tidiga prototyper, förbättring av befintliga produkter eller design av helt nya enheter.
- COO / Founder i Hongkong och hans team är huvudansvariga för F&U.
Affärsstrategi
- Produktutvecklingen leds utav de potentiella möjligheterna identifierade på marknaden. Produktpositionering och fastställande av affärsinriktning driver vårt beslutsfattande. Detta kommer att omfatta en lämplig affärsplan och en bra distributionsplan för att transportera varorna globalt.
- Detta drivs främst av COO/ Founder samt CFO i Hongkong.
Produktionsplanering
- Se till att de nödvändiga resurserna för produktion är tillgängliga för verksamheten. Övervaka produktionsprocessen och hantera produktflöden till distributörer inom koncernen. Detta kommer att omfatta kvalitetskontrollförfaring och distribution av varorna enligt affärsstrategin.
- Detta förvaltas delvis av COO/ Founder i Hongkong i samarbete med produktionschefen som är baserad i Armocon.
Marknadsföring
- Formulering av hur en ny produkt introduceras på marknaden för att optimera resultatet. Det kan innebära att man identifierar målmarknaden och skapar digitala medier som riktar sig till potentiella kunder. Detta kommer att omfatta reklam och planer för lansering av platser för LELO-gruppen globalt.
- Majoriteten av marknadsföringsaktiviteterna drivs av CMO i LELO Adria (Kroatien).
Försäljning
- Introduktion av produkter till riktade konsumenter. Detta innebär maximering av prestanda på lokala marknader och hantering av nyckeltal.
- Säljfunktionerna utförs till stor del på lokal basis av försäljningschefen i respektive region.
STRATEGISK FÖRVALTNING
Dagliga Beslutsfattande
- Beslutsfattning i den dagliga driften av verksamheten.
- Ansvaret delas mellan grundaren / COO i LELO HK, samt Vd:n som verkar från LELO Adria.
Gruppstrategi planering
- Fastställa en allmänt kortsiktigt och långsiktigt strategisk inriktning för gruppen.
- Maximera lönsamheten genom att introducera en strategi som samordnar med den ekonomiska eko-systemet.
- Grundaren bestämmer den strategiska inriktningen för koncernen.
Operativ Ledning
- Säkerställa den operativa och ekonomiska effektiviteten i koncernens verksamhetsmodell.
Majoriteten av aktiviteterna utförs i LELO HK, samt finanschefen i Hongkong.
Försäljning
- Etablera en försäljningsstrategi som tilltalar målkonsumenterna både på marknads- och regional nivå. Maximering av den omsättning som genereras genom kommunikation med B2B- och B2C-kunder.
- På samma sätt som försäljningsverksamheten i samband med produktutvecklingsprocessen bestäms, bestäms försäljningsstrategin lokalt av försäljningschefen i varje region.
Tillverkning
- Övervaka utvecklingen av nya produkter utifrån de idéer som generas inom verksamheten. Detta kan omfatta utveckling av tidigare prototyper, förbättring av befintliga produkter eller utformning av helt nya enheter.
- På samma sätt som för idégenerering är det COO/grundaren som ansvarar för detta i Hongkong.
Marknadsföring
- Fastställande av de bästa sätten att strategiskt presentera nyutvecklade produkter på marknaden för att tilltala målkonsumenterna.
I likhet med andra marknadsföringsaktiviteter bestäms marknadsföringsstrategin för koncernen också främst av CMO genom LELO Adria.
LEVERANTÖRSKEDJA
LAGERFLÖDE OCH FAKTURERINGSFLÖDE INOM KONCERNEN
- Armocon tillverkar och monterar alla LELOi-produkter i Suzhou Kina, med hjälp av material från tredje part.
- Det färdiga lagret distribueras sedan till Pharcell som sedan distribueras vidare till andra enheter inom koncernen.
- Leloi AB:s lager levererar till B2C-kunder i Oceanien, Kanada och Europa samt B2B-kunder i Europa.
- Koncernens huvudkontor ligger inom Lelo Adria som är koncernens kostnadsställeenhet. Denna enhet har ett betydande antal anställda i koncernen och ansvarar för ledningen av tredjepartslogistikleverantörer, IT-tjänster, regional marknadsföring och försäljningsrelaterade tjänster. Lelo Adria fakturerar LELOi AB för koncerninterna förvaltningsavgifter.
MOTSTÅNDSKRAFT I LEVERANTÖRSKEDJAN
Råvarorna kommer från leverantörer som befinner sig i närheten av LELOi:s tillverkningsanläggningar, vilket ökar motståndskraften i leveranskedjan även under hela pandemin.
TESTNING & KVALITETSKONTROLL
LELOi har åtagit sig att säkerställa kvalitet och överlägsen kundnöjdhet. LELOi driver ett effektivt kvalitetsledningssystem som uppfyller alla regulatoriska krav för medicintekniska enheter vilket är direktkoppling på hög kundnöjdhet och låga garantianspråk.
Kvalitetskontroll av leveranskedjan
- Ny leverantörsgodkännandeprocess för att granska affärsstatus, kvalitetssystem, arbetsnormer m.fl.
- Månadsgranskning planerad med viktiga leverantörer om kvalitet och leveransprestanda
- Kvalitetsavdelningen övervakar aktivt leverantörens kvalitetsprestanda
- Månadsspårning av viktiga material/leverantörsinvesterarstatus för att undvika bristrisker
- Varje produkt måste genomgå 8 testförfaranden innan den förpackas.
Kvalitetskontrollsystem
- MDSAP, CE för medicintekniska produkter
- SMETA Audit för att täcka arbetsnormer, hälsa & säkerhet, miljö & affärsetik
GRUNDSTENAR FÖR HÅLLBARHETSARBETE

MILJÖ OCH KLIMAT
LELOi arbetar regelbundet med förbättringar för att minska miljöpåverkan. Bolagets mål är att på lång sikt vara klimatneutrala. Det är viktigt för LELOi att göra minsta möjliga miljöpåverkan samt att verksamheten bedrivs på ett sådant sätt att jorden och dess resurser inte påverkas negativt.

LELOi följer lagar och förordningar, och syftar till att minska vattenförbrukning samt paperförbrukning per produkt genom att vidta följande åtgärder:
- Årlig granskning / Styrelsen undertecknar ESG/CSR-policy
- Regelbunden granskning av ESG väsentlighetsbedömning
- Behandling av avfall uppfyller myndighetsföreskrifter
- Data samlas in och övervakas för alla ESG-effekter
- Använder inte kemikalier som är föremål för avveckling/förbud
- ESG-förbättringsprogram fullt implementerat inom LELOi
- Miljöpåverkan hanteras på lämpligt sätt, t.ex. ISO 14001
- Förkämpa hållbarhetsfrågan med Intimina
LELOi har börjat med granskning och uppföljningsarbete för de miljöområden som är mest relevanta för bolaget att utveckla. De största utmaningarna stått inför framöver gällande klimatpåverkan är följande områden:
Produktion
LELOi AB självtillverkar ej produkter, så vårt miljöarbete i produktionsprocessen följs upp via leverantörer. LELOi har samarbetat med sin huvudleverantör inom produktion sedan 2003. Detta bolag är ISO certifierad (ISO 14001:2015) och tillsammans arbetar vi ständigt med förbättringar. Tack vare ett långvarigt och nära samarbete har LELOi god insikt i arbetet. LELOi är aktiva och mycket involverade i de kontrollfunktioner som avser miljö och klimat. I framtagningen av våra produkter läggs stor vikt vid en hållbar miljöprocess och vår huvudleverantör söker alltid efter mer miljövänliga material och arbetssätt.
Förpackningar
En stor del av LELOi:s klimatpåverkan kommer från produkternas förpackningar.
Vi arbetar aktivt med att minska klimatpåverkan genom minimering av förpackningsstorlek samt genom att använda oss av återvinningsbar plast.
Hållbar förpackning för vår nya Ziggy Cup 2
LELOi har alltid ägnat särskild uppmärksamhet åt att skydda vår miljö. Alla våra produkter är långvariga och miljövänliga. Produkterna är tillverkade av medicinsk silikon som är både ett miljövänligt och hållbart material. Samma uppmärksamhet togs vid beslutet av vår nya Ziggy Cup 2. Den är gjord av kartong som är lätt att återvinna.
Transporter
LELOi AB är ett internationellt företag som transporterar produkter över hela världen. LELOi:s mål är att ständigt minimera klimatpåverkan samt ta ett socialt ansvar. Både miljöpåverkan och arbetsvillkor är viktiga aspekter i LELOi:s val av samarbeten gällande transport och frakt.
Under året transporterades merparten av LELOi:s produkter med fartyg från Kina till Europa. Transporter till kund sker med lastbil utifrån ett centrallager i Europa. I enstaka fall sker transport med flyg. LELOi verkar för att förbättra och öka de transporter som är mer miljövänliga än flyg och lastbil. En målsättning i kommande år är att öka transporter med tåg och båt jämfört med tidigare år. Vårt långsiktiga mål är att arbeta mot att helt upphöra med flygtransporter eftersom dessa har en stor påverkan på klimatet.
LELOi:s avsikt är att utveckla riktlinjer gällande våra leverantörers arbetsvillkor. Genom att utveckla egna riktlinjer önskar vi att säkerställa att vi tar större ansvar för transportörers arbetsvillkor.
Batterier och elektroniskt avfall
Ett stort antal av LELOi:s produkter innehåller ett inbyggt batteri samt klassificeras som en elektronisk produkt. För denna typ av produkt finns tydliga lagkrav när det kommer till försäljning och producentansvar inom hela Europa. LELOi följer detta lagkrav och vi är registrerade för återvinningen av elektroniska produkter och batteriåtervinning i alla de Europa-länder som kräver producentansvar. Under kommande år är målet att registrera oss i fler länder där producentansvaret inte ännu är lagstadgade, detta för att sträva mot minskad miljöpåverkan.
För de produkter som har inbyggda batterier används främst lithiumjonbatterier och i de av våra produkter som inte har inbyggda batterier används vanligen alkaliska batterier. LELOi arbetar aktivt med att våra kunder ska återvinna både våra produkter och batterier.
LELOi:s produkter och förpackningar är märkta med WEEE samt CE- symbolen. Detta för att uppmärksamma kunden på att våra produkter ej bör slängas i hushållssoporna utan bör återvinnas. LELOi kommer under de kommande åren arbeta med att utbilda vår återförsäljare om vikten av att återvinna våra produkter. Vi kommer att fortsätta utbilda och vidare informera samarbetspartners ytterligare rörande vikten av återvinning.
WEEE-märkning CE-symbol
ARBETSMILJÖ
LELOi arbetar aktivt för en trygg och hållbar arbetsplats fri från diskriminering och trakasserier. Målet för arbetsmiljöarbetet inom LELOi är att ingen medarbetare ska utsättas för ohälsa eller olycksfall i arbetet. Arbetsmiljöarbetet ska bedrivas systematiskt och vara en integrerad del i verksamheten. Arbetsmiljöarbetet ska även bidra till att vi ses som en attraktiv och sund arbetsgivare där balans i livet värderas högt och sjukfrånvaron är låg. Vi tar alla ansvar för att ha en fungerande arbetsmiljö och för att såväl den fysiska som den psykosociala arbetsmiljön är trivsam. Vi är öppna och tydliga, tar initiativ, genomför, följer upp och återkopplar. LELOi värnar om medarbetarhälsa och bedriver ett systematiskt arbetsmiljöarbete i enlighet med rådande lagstiftning, föreskrifter, avtal och interna rutiner för att säkerställa en trygg och säker arbetsmiljö.
Bolagets arbetsmiljöpolicy uppdaterades för att förtydliga ansvar och hur det systematiska arbetet ska bedrivas. Bolagets styrelse bär det yttersta ansvaret för LELOi:s verksamhet tillsammans med Verkställande Direktör. LELOi:s ledningsgrupp bär det operativa ansvaret för att säkerställa att lagar och riktlinjer efterföljs samt att risker förebyggs, minimeras och åtgärdas. Ledningsgruppen har övergripande ansvar för affärsetik, miljöfrågor och hållbarhetsfrågor. HR är ansvarig för sociala frågor och tillsammans med Verkställande Direktör säkerställa att alla medarbetare, såväl medarbetare som ledare samt konsulter omfattas av bolagets arbetsmiljöpolicy. LELOi:s chefer samverkar för att löpande undersöka och genomföra konsekvensbedömningar och medarbetarundersökningar för att minimera olyckor och fysisk och psykosocial ohälsa.
För att ytterligare förtydliga bolagets ansvar utifrån diskrimineringslagen har bolagets interna processer för sociala och organisatoriska arbetsmiljöärenden uppdaterats. Under året har inga fall av diskriminering anmälts. På LELOi accepteras ingen form av kränkande särbehandling, mobbning eller trakasserier på arbetsplatsen. Om en medarbetare skulle utsättas för kränkande särbehandling eller trakasserier har LELOi som arbetsgivare en skyldighet att göra det yttersta för att ge stöd och hjälp samt agera enligt gällande lagar och riktlinjer.
Varje medarbetare har också ett eget ansvar för att bidra till en god arbetsmiljö. Var och en ska i det dagliga arbetet visa ett personligt ansvar för hälsa och miljö samt vara uppmärksam på eventuella risker eller hot mot en god arbetsmiljö och mot den yttre miljön. Det är också varje medarbetares ansvar att följa de instruktioner och rutiner som finns inom bolaget avseende arbetsmiljö.
Företagskultur
Vi arbetar aktivt med en bra och öppen företagskultur, detta för att skapa förutsättningar för att främja en öppen dialog mellan våra chefer och medarbetare.
På LELOi innebär detta:
- Att vårt arbetsmiljöarbete som bedrivs systematiskt är en levande del i allt vi gör.
- Att vi har ett tydligt och synligt ledarskap som präglas av respekt och omsorg om varje medarbetare.
- Att vi kontinuerligt strävar efter att varje medarbetare får kompetensutveckling som syftar till yrkesmässig utveckling samt främjar en hälsosam arbetsmiljö.
- Att vi regelbundet, och vid förändringar, undersöker och riskbedömer såväl vår fysiska som vår organisatoriska och sociala arbetsmiljö. Detta för att kunna vidta de åtgärder som behövs för att skapa en säker och trygg arbetsplats.
- Att alla anställda får den introduktion och utbildning som de behöver för att kunna arbeta säkert och hälsosamt.
- Att alla olyckor, kränkningar och tillbud som inträffar ska rapporteras och utredas.
Under de senaste två åren har arbetsmiljöarbetet varit ett stort fokus, och en arbetsmiljöpolicy samt förtydligande om hur LELOi arbetar med systematiskt arbetsmiljöarbete, och organisatorisk och social arbetsmiljö har genomförts. För att detta ska efterlevas på bästa sätt har HR genomfört en utbildning med samtliga i ledningsgruppen och haft genomgång av det nya rutinerna samt informerat och kommunicerat kontinuerligt med medarbetare gällande detta. Detta är något som sker löpande än idag. Fokus på arbetsmiljön kommer vi även arbeta mer aktivt med feedback över hela organisationen och kontinuerligt följa upp prestationer under året. Vi har även som mål att öka medarbetarnas välbefinnande genom att erbjuda verktyg och stöd för att anpassa sig till den nya normalen.
AFFÄRSETIK / ANSVARSFULLA AFFÄRER
LELOi arbetar aktivt för att skapa en god affärsetik internt i organisationen för samtliga medarbetare. I vårt dagliga samarbete med leverantörer, kunder och samarbetspartners möter LELOi dagligen människor från hela världen, olika kulturer och bakgrund. I dessa möten är ömsesidig respekt, integritet och transparens en viktig del för oss.
Grunden i LELOi:s arbetsetik och ansvarsfulla affärer handlar om:
- Att respektera mänskliga rättigheter, lagar och förordningar.
- Att betala skatt i enlighet med gällande regler.
- Att ta tydlig ställning mot korruption.
LELOi har en tydlig målsättning där vi strävar efter att växa gällande våra marknadsandelar samt bibehålla våra kunders lojalitet som en stabil part på marknaden. Denna målsättning innebär inte att vi kompromissar med vår arbetsetik och ansvar. För att ytterligare genomföra detta agerar LELOi i linje med antitrust- och konkurrenslagstiftningen på de marknader och länder där vi är verksamma.
- LELOi träffar inte konkurrensbegränsande avtal.
- LELOi använder ärliga metoder när vi gör affärer med kunder, leverantörer och andra partners.
- LELOi säkerställer att våra medarbetare har kunskap om konkurrenslagstiftning och policyer.
Våra medarbetare arbetar i företagets bästa intresse och undviker handlingar som kan uppfattas som att företag, organisationer, individer eller andra intressenter favoriseras på LELOi:s bekostnad.
Korruption
LELOi har nolltolerans mot korruption och detta är något vi ser allvarligt på. Vi arbetar aktivt för att förebygga och motverka detta, särskilt i de länder där vi har verksamhet och där detta kan vara ett problem. Vi utbildar ständigt våra medarbetare kring vikten av att motverka korruption och hur LELOi ser på detta.
Mänskliga rättigheter
LELOi respekterar och följer FN:s konvention gällande mänskliga rättigheter. Vi accepterar det ansvar vi har gentemot våra anställda och de länder och samhällen där vi är verksamma. LELOi vill attrahera, utveckla och behålla kvalificerad och motiverad personal som delar våra värderingar om en professionell arbetsmiljö baserad på allas lika rättigheter. LELOi ger alla anställda, samarbetspartners och liknande samma förutsättningar och rättigheter oberoende av hudfärg, kön, nationalitet, religion, etnicitet, sexuell läggning, könstillhörighet och andra utmärkande egenskaper. Våra anställda ska erbjudas en säker och hälsosam arbetsmiljö som vi kontinuerligt arbetar för att förbättra. De anställda är fria att tillhöra vilken fackförening de anser vara mest lämplig.
Visselblåsning
LELOi uppmuntrar både medarbetare och samarbetspartners att omedelbart meddela om eller när en situation uppstår som inte är i enighet med LELOi:s riktlinjer. Om en sådan situation uppstår bör medarbetaren kontakta sin närmaste chef eller HR-ansvarig. LELOi har för avsikt att utforma ett program där medarbetare anonymt kan rapportera in sina upplevelser.
SOCIALT ANSVAR
LELOi fokuserar på sina medarbetare genom
- Introduktionsprogram för den nya medarbetaren
- Årliga medarbetarengagemangsundersökning
- Diverse utbildningar
- Oberoende, anonymiserad visselblåsning på plats
- Övertidspolicy antagen för att säkerställa skälig ersättning
På LELOi värnar vi om våra medarbetares, kunders och leverantörers lika värde, rättigheter, möjligheter och skyldigheter oavsett kön, könsöverskridande identitet eller uttryck, etnisk tillhörighet, religion eller annan trosuppfattning, funktionsnedsättning, sexuell läggning eller ålder. En bra och trivsam arbetsmiljö är en förutsättning för att vi ska kunna vara konkurrenskraftiga hos såväl kunder som gentemot nya medarbetare vi vill rekrytera i framtiden. I rekryteringssammanhang är det viktigt hur vi har allas lika värde i grund, att vi attraherar, rekryterar, behåller och tar hand om medarbetare och potentiella medarbetares olikheter. I LELOi:s rekryteringspolicy förutsätts att alla, oavsett kön, ålder, etniskt ursprung, sexuell läggning, trosbekännelse och funktionshinder behandlas lika, har samma möjligheter och rättigheter.
Vid varje nyanställning ges medarbetare ett introduktionspaket innehållandes policyer gällande nolltolerans mot diskriminering och kränkande särbehandling, arbetsvillkor, hälsa, säkerhet och miljö.
LELOi arbetar även aktivt med att ta ett socialt ansvar externt. Detta genom att alla möten med externa parter ska präglas av respekt och värdighet samt vara fritt från diskriminering. LELOi:s medvetenhet om vårt sociala ansvar reflekteras i följande projekt:
Menstruationshygien Dagen
”Period poverty” eller Periodfattigdom är ett problem som ökar globalt. För att försöka hjälpa till att lösa denna globala fråga så firade LELOi förra året Menstruationshygienmånaden.
För varje kopp som såldes på intimina.com förra maj, donerade LELOi ytterligare en kopp till en utsedd NGO. Totalt har vi donerat mer än 1300 koppar till 9 olika länder.
RISKER
Det finns ett flertal risker som direkt samt indirekt kan påverka LELOi:s verksamhet. LELOi arbetar ständigt med att analysera och förebygga dessa risker för att motverka att de påverkar verksamheten negativt. Inom området hållbarhet har vi identifierat följande risker vilka kommer utredas och förebyggas.
Produkter
LELOi säljer enbart produkter som uppfyller EU:s lagstiftning för produkter inom kosmetika.
I dagsläget framställer inte LELOi själva dessa produkter utan det är ett arbete som ligger på externa leverantörer. Vårt samarbete med våra leverantörer är i dagsläget mycket gott men utan egenproduktion finns det alltid en riskfaktor eftersom det saknas full insyn i produktionen.
LELOi hanterar detta genom att noggrant välja ut våra leverantörer samt genom att stärka samarbetet med dessa. Vi ställer högra krav på våra leverantörer, både gällande miljö och hållbarhet, mänskliga rättigheter samt arbetsmiljö. Detta är något vi arbetar med löpande och vårt mål är att hela tiden öka vår insikt i våra leverantörers produktion samt att säkerställa en hög och säker standard.
Klimat och miljö
LELOi:s arbete med att utveckla och utöka våra transporter med tåg är en viktig strategi för att minska vår klimatpåverkan. Idag sköts transporterna av LELOi:s produkter till kund och butiker av externa parter. Detta medför en utmaning gällande att säkerställa att transporterna sköts miljösäkert. Detsamma gäller för att säkerställa att arbetsmiljökraven upprätthålls från såväl leverantörer som från underleverantörer. LELOi strävar efter att i större utsträckning välja transportörer som aktivt klimatkompenserar.
Förpackningar
Förpackningarna till LELOi:s produkter utgör en stor del av vår klimatpåverkan. Vi arbetar aktivt med att minska klimatpåverkan genom att använda oss av återvinningsbar plast. Vi är medvetna om att det finns en risk i återvinningsprocessen då vi inte kan säkerställa huruvida våra produkter återvinns. För att förebygga detta har vi under de senaste åren bland annat jobbat med att öka medvetenheten hos våra medarbetare och leverantörer om att förpackningarna är återvinningsbara. Detta är något vi kommer att fortsätta arbeta med under kommande år.
Korruption
LELOi är ett internationellt företag som arbetar över hela världen. Som ett sådant företag utsätts vi ständigt för situationer där det finns risk för korruption och förskingring. LELOi arbetar aktivt och fokuserat med att motverka denna risk. Främst genom utbildning av våra medarbetare och genom att dessa aktivt sprider våra värderingar vidare till leverantörer och kunder.
CODE OF CONDUCT
LELOi förespråkar nedan uppförandekoder och förhållningssätt till samtliga till företagets anställda:
- Medarbetare
- Anti-korruption
- Sociala medier
- Alkohol och droger
- Hållbarhet
- Konfidentiell information
- Dator och mobil användning
LELOi ställer krav på företagets leverantörer och de uppförandekoder och förhållningssätt som gäller för nedan:
- Produktsäkerhet och kvalité
- Anti-korruption
- Konkurrensrätt
- Företags integritet
- Mänskliga rättigheter